近日,万象城awcsport官网作物遗传与种质创新利用全国重点实验室、园艺学院柳李旺教授团队在国际期刊《Molecular Horticulture》在线发表题为 “RsWRKY15-RsPDR12 module regulates Cd uptake and accumulation by promoting Cd efflux in radish (Raphanus sativus L.) ”的研究论文,揭示了RsWRKY15-RsPDR12模块降低萝卜肉质根Cd吸收累积的分子机制。

萝卜是十字花科萝卜属重要根菜类蔬菜,营养丰富,用途多样,在我国蔬菜生产和周年供应中占有重要地位。镉(Cd)是生物体非必需的重金属元素之一,生物毒性极强。由于矿产资源不合理开发利用、工业“三废”排放以及固体废弃物处理不善,导致土壤重金属污染,不断加剧农产品质量安全风险。Cd被植物体吸收后会影响水分吸收、离子转运、细胞代谢等生理生化过程,并可通过食物链在人体内富集,产生毒害效应。如何有效控制萝卜肉质根中Cd等重金属吸收累积,已成为蔬菜作物重要目标性状遗传改良与优异种质创新领域亟待突破的研究方向。
研究团队前期从萝卜中鉴定出受Cd胁迫诱导高表达的植物多向耐药性(Pleiotropic Drug Resistance, PDR)基因RsPDR12(Zhang et al., Plant Physiol Biochem, 2023)。通过异源转化拟南芥和酵母细胞,发现过表达RsPDR12可显著减少体内Cd累积量。利用Cd荧光探针染色和非损伤微测(NMT)技术对根系Cd2+流量进行动态监测与原位可视化分析,结果发现过表达RsPDR12的根系Cd内流速率显著减少,Cd积累量降低(图1),证实RsPDR12基因在萝卜中起到Cd外排的作用。

图1 过表达RsPDR12基因减少植株Cd累积
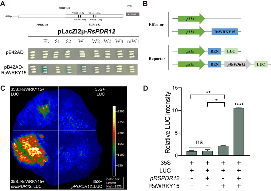
为进一步解析RsPDR12降低Cd积累的分子机制,利用酵母单杂交筛库实验鉴定到RsPDR12基因上游调控因子RsWRKY15。Y1H和DLA分析发现RsWRKY15可结合在RsPDR12启动子上,并激活其表达(图2)。RsWRKY15定位于细胞核,其表达受到Cd胁迫显著诱导。

图2 RsWRKY15正向调控RsPDR12基因表达
对过表达RsWRKY15的烟草进行检测发现,其根系Cd内流速率显著减少,体内Cd累积量降低(图3),表明RsWRKY15可降低植物体内Cd累积量。

图3 过表达RsWRKY15降低植株中镉的积累量
综上所述,该研究揭示了RsWRKY15-RsPDR12模块通过促进Cd外排降低萝卜肉质根Cd吸收累积的分子通路。正常情况下,RsWRKY15表达量处于稳态;Cd胁迫处理下,RsWRKY15表达量显著上调,并能促进RsPDR12的转录,RsPDR12编码一个Cd2+外排蛋白,能够将Cd2+泵出细胞,进而降低萝卜植株中Cd累积量(图4)。该研究结果将为萝卜肉质根Cd吸收累积分子机制解析及低Cd累积种质创新提供重要的理论基础与技术支撑。

图4 RsWRKY15-RsPDR12模块调控萝卜肉质根Cd吸收累积的分子机制
万象城awcsport官网作物遗传与种质创新利用全国重点实验室、园艺学院、生物育种钟山实验室柳李旺教授为通讯作者,已毕业硕士研究生麻世琳为该论文的第一作者,徐良教授、王燕副教授等参与了本项研究。该研究得到国家自然科学基金、江苏省农业科技自主创新资金项目、江苏省重点研发计划(现代农业)重点项目、江苏省种业振兴揭榜挂帅项目以及江苏高校优势学科建设工程资助项目(PAPD)共同资助。
全文链接:https://link.springer.com/article/10.1186/s43897-025-00195-7
阅读次数:11
【 转载本网文章请注明出处 】