近日,万象城awcsport官网园艺学院百合科研团队滕年军、吴泽课题组在《Plant Biotechnology Journal》杂志上在线发表了论文“Lily Transcription Factors LlPLATZ1 and LlMYB4 Orchestrate the Homeostasis of Heat Stress Responses via Antagonistic Regulation ofLlHSF24”。

本研究鉴定出百合中一个热诱导的PLATZ转录因子家族成员——LlPLATZ1。LlPLATZ1受高温快速诱导,其蛋白定位于细胞核,并具有转录抑制活性。LlPLATZ1可与B类热胁迫转录因子基因LlHSF24的启动子结合,从而抑制其表达。在百合中稳定过表达LlPLATZ1可增强其耐热性,但抑制其生长;而沉默LlPLATZ1会导致LlPLATZ1会导致百合耐热性降低。进一步分析表明,LlHSF24直接抑制热保护基因LlHSP22.0和LlHSP70的表达,从而削弱耐热性。此外,LlPLATZ1与LlMYB4互作,后者是一个长期高温诱导的MYB转录因子,其通过与LlHSF24启动子结合激活其表达。LlMYB4通过与LlPLATZ1互作拮抗其DNA结合能力,从而限制热胁迫响应,负调控百合耐热性。该研究表明LlPLATZ1/LlMYB4-LlHSF24调控模块在维持百合热胁迫反应平衡中发挥重要作用,使植物能够适应复杂的环境变化。
百合(Lilium spp.)是全球重要的园艺作物,对高温特别敏感,是研究耐热性的理想植物(Bakery et al. 2024; Wu, Gong, Zhang, et al. 2024; Gong et al. 2025; Xiang et al. 2025; Wu et al. 2026)。因此,阐明百合热胁迫响应机制并鉴定其中的关键基因,对于利用分子技术提高百合耐热性至关重要。PLATZ (PLANT A/T-RICH SEQUENCE - and ZINCBINDING PROTEIN)转录因子家族是一类植物特有的、锌依赖的DNA结合蛋白。该家族的特点是能够非特异性地结合富含A/T的DNA序列。最近的研究强调了PLATZ转录因子在植物响应盐和干旱胁迫中的重要作用(Feng et al.2024)。但PLATZs关于热胁迫响应的研究仍不清楚。HSF(热激转录因子)是热胁迫响应的末端组分,直接调控植物中热保护基因的表达。之前的研究主要集中在百合中A类HSF介导的热信号途径,然而对其他类型HSF的研究缺乏,其上游调控机制仍知之甚少。万象城awcsport官网园艺学院百合科研团队解析了LlPLATZ1/LlMYB4-LlHSF24调控模块在维持百合平衡的热胁迫反应的机制,填补了PLATZ转录因子调控植物耐热性的空白。
LlPLATZ1是一个热诱导的PLATZ转录因子。在百合叶片中的表达分析表明,LlPLATZ1在热胁迫处理后0.5 h即被快速诱导表达,在1 h时表达量达到峰值,表明LlPLATZ1受高温瞬时激活。作者分离了LlPLATZ1的启动子区域,分析了其在高温条件下的活性。将LlPLATZ1启动子驱动的Luc报告基因瞬时转化为烟草叶片。热胁迫后,Luc活性显著升高。此外,作者将LlPLATZ1-GUS瞬时转化为百合花瓣。与正常条件相比,高温胁迫处理增强了GUS的强度,表明高温促进了LlPLATZ1启动子的活性。在热胁迫条件下,GUS活性显著高于对照条件,表明热胁迫激活LlPLATZ1启动子活性。根据这些结果,推断LlPLATZ1是一个热诱导的PLATZ转录因子。
LlPLATZ1作为转录抑制因子发挥作用。在正常或热胁迫条件下,LlPLATZ1均定位于细胞核。此外,荧光显微镜和免疫印迹分析表明,LlPLATZ1在短暂和长期热胁迫下积累。这些结果表明LlPLATZ1能够在不同的热胁迫条件下发挥作用。利用酵母实验系统检测了LlPLATZ1的转录活性。结果显示,LlPLATZ1转化的酵母细胞不能在缺素培养基(SD)上生长,利用VP16报告系统进一步分析发现,转化LlPLATZ1-VP16的酵母在缺素培养基上的生长情况弱于转化VP16的酵母。这表明LlPLATZ1抑制了VP16的激活功能。此外,对转化酵母中β-半乳糖苷酶活性的检测表明,LlPLATZ1-VP16融合蛋白减弱了VP16对β-半乳糖苷酶表达的激活作用。这些结果表明LlPLATZ1在酵母细胞中作为转录抑制子发挥了重要的作用。此外,利用双荧光素酶报告系统在烟草叶片中检测了LlPLATZ1在植物细胞中的转录能力。结果表明,与表达BD相比,BD-LlPLATZ1表达抑制了UAS驱动的Luc报告基因的活性。同样,在表达LlPLATZ1-VP16的区域,Luc信号弱于单独表达VP16。这些结果表明LlPLATZ1在植物细胞中也显示出转录抑制活性。

LlPLATZ1蛋白特性分析
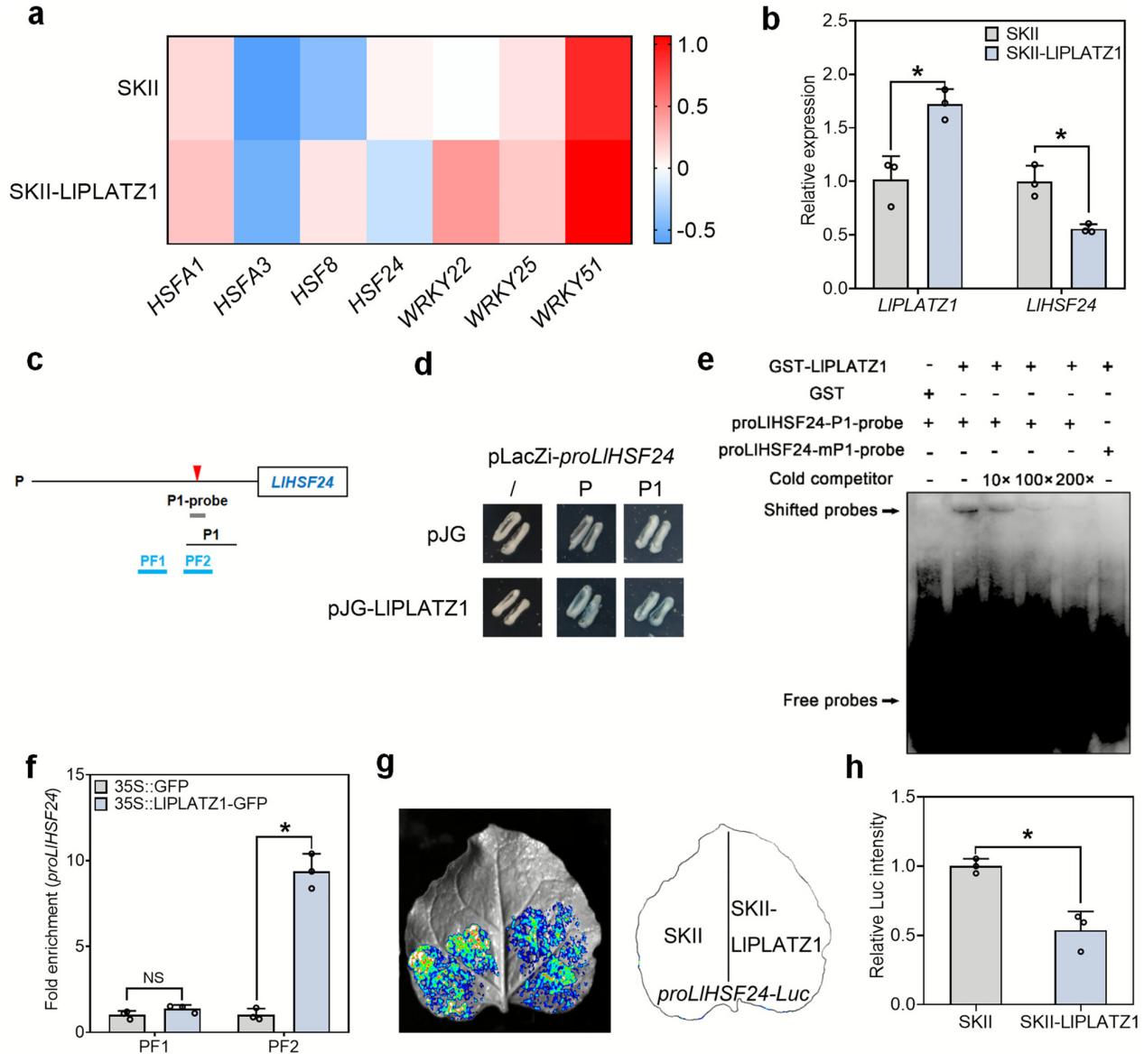
LlPLATZ1直接结合LlHSF24的启动子并抑制其表达。在百合花瓣圆片中过表达LlPLATZ1进行转录组分析。分析发现过表达LlPLATZ1导致891个基因表达上调,765个基因表达下调。其中,一个B类HSF,LlHSF24,被观察到显著地下调表达。进一步进行表达分析,证实LlPLATZ1过表达抑制了百合中LlHSF24的积累。Y1H实验表明LlPLATZ1与LlHSF24启动子的A/T-rich片段特异性结合。EMSA表明,LlPLATZ1在体外与LlHSF24启动子富含A/T元件的标记探针具有结合亲和力。ChIP-qPCR实验进一步提供了体内LlPLATZ1与LlHSF24启动子区域结合的证据。双荧光素酶报告基因实验表明,与对照相比,在烟草叶片中瞬时过表达LlPLATZ1抑制了LlHSF24启动子驱动的Luc活性。这些结果表明LlPLATZ1通过直接结合LlHSF24的启动子来抑制其表达。

LlPLATZ1结合LlHSF24的启动子并抑制其表达
LlPLATZ1赋予百合耐热性。通过农杆菌介导的转化百合胚性愈伤组织间接再生的方式获得了三个LlPLATZ1转基因百合株系,随后的生长表型分析显示过表达LlPLATZ1显著限制了百合的生长。表达分析表明,LlPLATZ1在这些转基因株系中表达水平升高,而LlHSF24表达水平降低。热胁迫后,LlPLATZ1转基因组培幼苗的表型较野生型植株有所改善,具有较低的相对离子渗透率和较高的叶绿素积累。同时还检测了盆栽转化百合的耐热性,经热胁迫处理后,转基因植株表现出萎蔫和叶片褪绿现象减轻。转基因植株叶片的相对离子渗透率受热胁迫影响较小,其叶绿素含量减少也较低。DAB和NBT染色分析表明,热胁迫后,转基因株系积累了较低水平的ROS,表明过表达LlPLATZ1减轻了百合细胞热诱导的损伤。

LlPLATZ1转基因百合植株的耐热性分析
采用VIGS方法沉默百合LlPLATZ1,表达分析表明,与野生型相比,沉默植株中LlPLATZ1的表达量降低,而LlHSF24的表达量升高,LlPLATZ1沉默植株在高温胁迫后表现出更严重的叶片萎蔫和褪绿。与之一致的是,在热胁迫条件下,沉默植株叶片中的相对离子渗透率高于野生型。高温胁迫后沉默植株的叶绿素含量低于野生型。DAB和NBT染色分析表明,LlPLATZ1沉默植株在高温胁迫后积累了更高水平的ROS。这些数据表明,LlPLATZ1沉默植株经历了更严重的热胁迫诱导的细胞损伤。综上所述,LlPLATZ1在百合耐热性中发挥正调控作用。

VIGS介导的LlPLATZ1沉默百合植株耐热性分析
LlHSF24负调控百合耐热性。利用VIGS方法在百合植株中沉默LlHSF24。与TRV-control相比,沉默LlHSF24导致百合叶片在高温胁迫后具有较低的相对离子渗漏和较高的叶绿素积累的耐热表型。此外,高温胁迫后,LlHSF24沉默植株叶片中ROS积累较少。热保护基因LlHSP22.0和LlHSP70在LlHSF24沉默植株中上调表达。双荧光素酶报告基因实验表明LlHSF24抑制LlHSP22.0和LlHSP70启动子的活性,表明LlHSF24通过抑制热保护基因发挥耐热负调控作用。

VIGS介导的百合LlHSF24基因沉默植株的耐热性分析
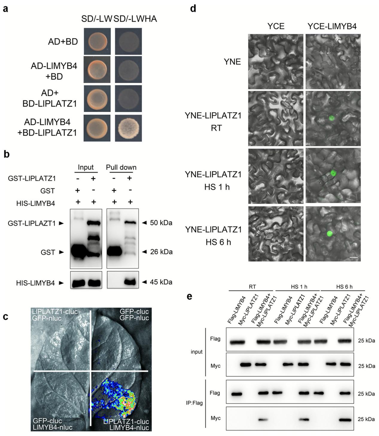
LlMYB4与LlPLATZ1蛋白互作。利用酵母双杂交(Y2H)文库筛选到LlPLATZ1的一个潜在互作蛋白MYB4。Y2H实验结果表明,LlPLATZ1与LlMYB4存在互作。体外pull-down实验证明GST-LlPLATZ1蛋白与HIS-LlMYB4蛋白能够结合,证实LlPLATZ1与LlMYB4是直接的物理互作。LCI分析显示,在LlPLATZ1和LlMYB4共表达的烟草叶片区域有明显的Luc信号,表明它们在体内也存在互作。BiFC分析表明,LlPLATZ1与LlMYB4的互作在正常和热胁迫条件下均稳定存在于细胞核中,与LlMYB4定位于细胞核中并积累的观察结果一致。随后,利用Co-IP技术分析高温对烟草叶片中LlPLATZ1-LlMYB4互作的影响。结果显示,热胁迫处理并未影响LlPLATZ1和LlMYB4的蛋白积累;然而,在热胁迫条件下,LlPLATZ1-LlMYB4的蛋白互作增强。这些结果表明,LlPLATZ1与LlMYB4蛋白互作,且高温能够促进LlPLATZ1与LlMYB4的互作。

LlPLATZ1与LlMYB4互作
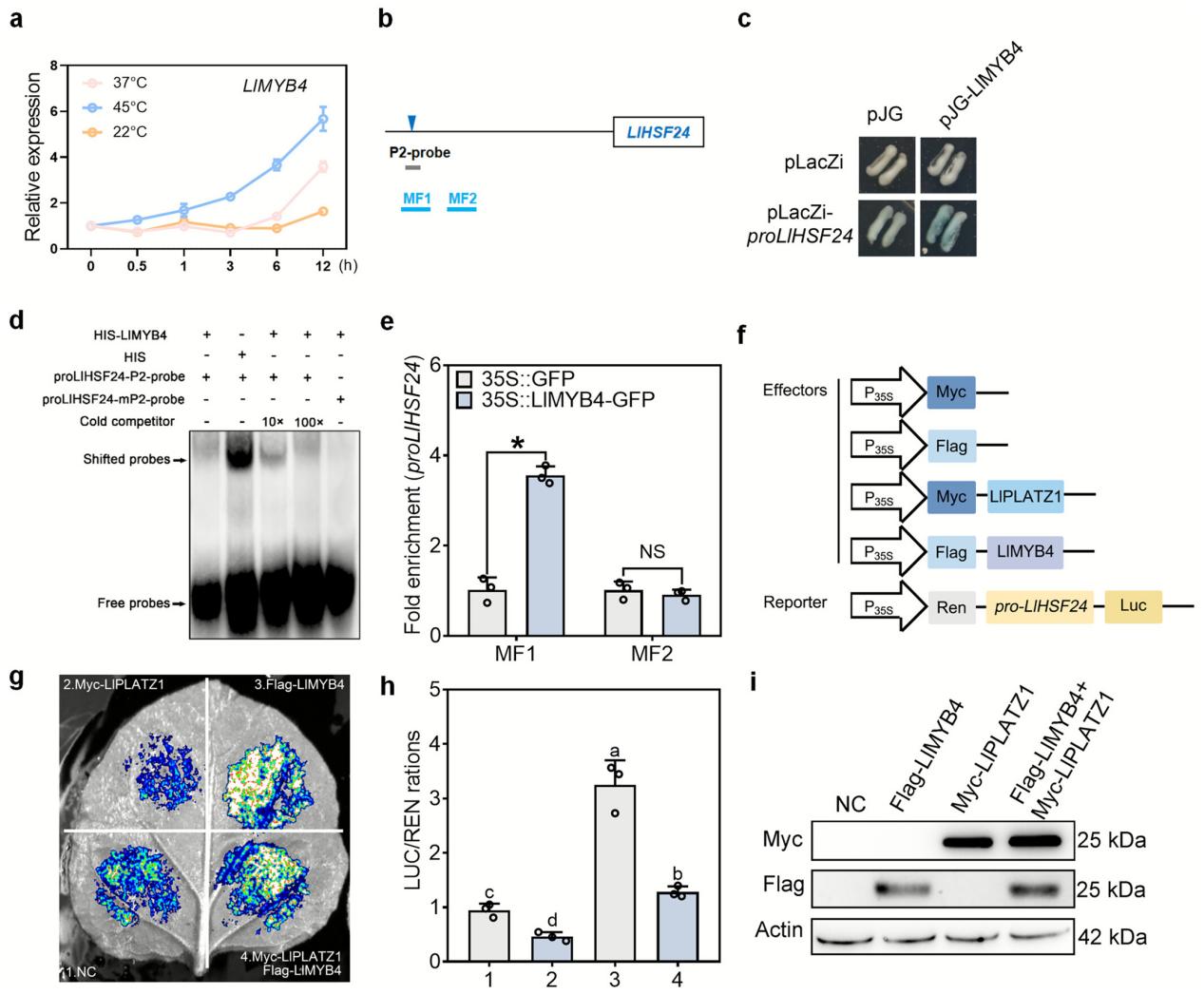
LlMYB4直接激活LlHSF24和拮抗LlPLATZ1的功能。表达分析表明,LlMYB4不受瞬时高温的诱导,但受长时间高温的激活。Y1H实验表明LlMYB4能够结合LlHSF24启动子。进一步分析LlHSF24启动子,发现一个保守的MYB结合元件。EMSA证实LlMYB4在体外可以结合含有MYB结合元件的标记探针。ChIP-qPCR实验进一步证实LlMYB4在体内结合到LlHSF24启动子上含有MYB结合元件的区域。在双荧光素酶报告基因实验中,LlPLATZ1对LlHSF24的启动子活性具有抑制作用,而LlMYB4对其活性具有激活作用;值得注意的是,LlPLATZ1和LlMYB4共表达导致抑制活性降低。这些结果表明,LlMYB4激活LlHSF24并与LlPLATZ1互作来调节其抑制作用。

LlMYB4与LlHSF24的启动子结合并激活其表达
利用VIGS方法,在百合植株中沉默LlMYB4。LlMYB4沉默植株中LlHSF24表达量降低。与TRV-control相比,沉默LlMYB4导致百合叶片在高温胁迫后具有较低的相对离子渗透率和较高的叶绿素积累的耐热表型。值得注意的是,根据DAB和NBT染色实验的结果,LlMYB4沉默的百合叶片积累了更少的ROS。这些结果表明LlMYB4负调控百合的耐热性。利用百合花瓣瞬时表达系统进行的LlPLATZ1和LlMYB4共表达和共沉默分析实验,结果表明LlPLATZ1和LlMYB4拮抗地调控百合耐热性。

LlMYB4负调控百合的耐热性
综上所述,研究结果表明LlPLATZ1是一个新的耐热正调控因子,在瞬时热胁迫下,LlPLATZ1的表达被快速诱导。LlPLATZ1通过结合LlHSF24启动子直接抑制其表达,从而解除对HSP22.0和HSP70等热保护基因的抑制,并激活热胁迫响应。在持续热胁迫条件下,LlPLATZ1的热诱导表达减弱,而LlMYB4积累并与LlPLATZ1互作,以拮抗性方式调控LlHSF24的表达,从而平衡热胁迫响应并维持百合的生长。

LlPLATZ1/LlMYB4-LlHSF24模块介导百合响应高温调控机制的工作模型
万象城awcsport官网园艺学院百合科研团队在读硕士研究生龚雪,钟山青年研究员向均博士,在读硕士研究生廖紫微为论文共同第一作者,吴泽副教授和滕年军教授为共同通讯作者。团队在读博士生张甜、丁利平、方倩倩参与了该研究工作。本研究得到了国家自然科学基金、中央高校基本科研业务费专项资金和江苏省青年托举工程项目的资助。
论文链接:https://onlinelibrary.wiley.com/doi/10.1111/pbi.70572
阅读次数:12
【 转载本网文章请注明出处 】