1月4日,万象城awcsport官网消化道微生物团队苏勇教授联合东部战区总医院冯啸波博士在国际期刊《Redox biology》发表了题为“Controlled release of coated antioxidants inhibits Citrobacter rodentium colonization in the colon of rats by reducing gut redox potential”的研究论文。该研究表明,采用包被缓释策略可使抗氧化剂精准调控大鼠结肠内氧化还原电位,并进一步重塑肠道菌群抑制柠檬酸杆菌(Citrobacter rodentium)在结肠的定植。

肠道氧化还原电位是反映肠道微环境动态特征的关键参数,在塑造肠道微生物组成及保障动物健康方面起关键作用。团队前期研究发现,果胶补充与肠道氧化还原电位降低协同作用,可加速抗生素后肠道菌群重建(ISME J,2024),这提示靶向调控肠道氧化还原电位是改善肠道健康的有效策略。
该研究首次验证了一种创新策略:包被抗氧化剂通过控制释放以调节肠道氧化还原电位,从而限制好氧致病菌定植。通过优化乙氧喹啉(Ethoxyquin,EQ)和阿魏酸(Ferulic acid,FA)的粒径大小和zeta电位,包被EQ和包被FA在高效降低氧化还原电位的同时,显著逆转了病原菌感染诱导的体重下降,均选择性富集了Lactobacillus和Limosilactobacillus等有益菌属,且包被FA效果更强。与未包被FA相比,包被FA在降低Citrobacter rodentium载量和逆转其诱导的体重下降方面也表现出更显著的效果。

包被FA和EQ有效降低肠道氧化还原电位和Citrobacter rodentium的载量
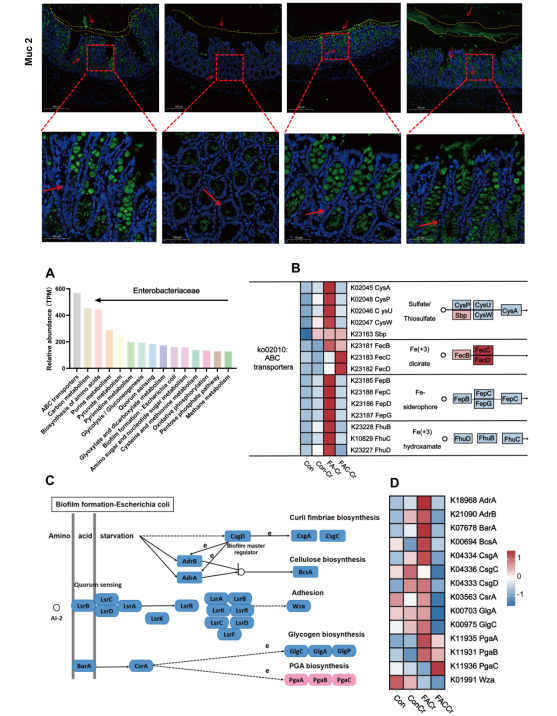
包被FA不仅显著降低肠道氧化还原电位水平,也破坏肠杆菌科细菌的肠道内生态位适应能力。在机制上,包被FA抑制肠杆菌科生物膜形成及ABC转运系统的功能,促进Lactobacillus reuteri的富集,并增强肠道Muc2基因的表达。通过体外共培养表明,在低氧化还原电位体系下,Lactobacillus reuteri对Citrobacter rodentium的生长及其毒力基因(tir、ler)的表达具有更显著的抑制作用。这提示维持肠道氧化还原平衡对微生物群-黏膜相互作用及抵抗病原菌感染至关重要。

包被FA促进肠道黏液分泌并改变肠杆菌的功能
该研究评估了未包被抗氧化剂与包被抗氧化剂对动物肠道氧化还原电位及病原菌定植的影响,并阐明了抗氧化剂结肠靶向调控微生物定植的机制,为靶向调控肠道氧化还原电位的抗病原菌定植新策略提供了理论基础,并为开发维持肠道健康的肠内微环境调节剂提供了重要参考。

包被抗氧化剂通过调节氧化还原电位抑制病原菌定植的机制
万象城awcsport官网为该论文的第一通讯单位,动科院博士生冯妮为论文第一作者,苏勇教授和冯啸波博士为论文的共同通讯作者,东部战区总医院尤金炜、动科院在读硕士生傅长松和博士生王东方参与了该研究。该研究得到了国家自然科学基金面上项目和国家重点研发计划项目的资助。
全文链接:https://doi.org/10.1016/j.redox.2026.104005
阅读次数:10
【 转载本网文章请注明出处 】