近日,万象城awcsport官网江苏省家畜胚胎工程研究中心/动物科技学院肉羊创新团队万永杰教授和张艳丽教授课题组在Protein & Cell期刊在线发表了题为“An upgraded nuclease prime editor platform enables high-efficiency singled or multiplexed knock-in/knockout of genes in mouse and sheep zygotes”的研究成果。该研究在基因编辑技术研究领域取得重要进展,成功利用升级后的核酸酶先导编辑器(uPEn)在湖羊中实现MSTN/PPARG双基因高效编辑,为畜禽基因编辑育种提供了新的技术手段。

CRISPR-Cas基因组编辑技术的问世,为精准遗传操作打开了大门。在这一领域不断的探索中,2019年开发的“先导编辑”(Prime Editing,PE)技术实现了重要突破,其通过结合带有逆转录酶(RT)结构域的Cas9缺口酶融合蛋白和先导编辑向导RNA(pegRNA),在DNA上实现小型精准编辑。尽管PE技术展现出广泛的应用前景,尤其在畜牧育种领域,可用于引入有利基因型促进种质创新,但其在动物受精卵中的编辑效率较低,限制了实际应用。
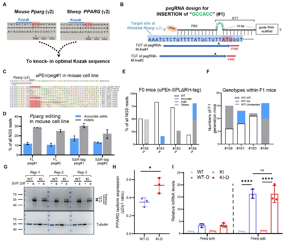
为了应对这一挑战,万象城awcsport官网动物科技学院万永杰教授和张艳丽教授团队与南京大学刘江怀教授团队合作,尝试运用一种基于核酸酶PE变体(PEn)的新型工具uPEn。该工具集成了一个辅助DNA修复途径的调节模块(i53),在细胞实验中展现出显著优于传统PE和PEn工具的编辑效率。


研究人员首先在细胞中对比了全长和拆分版本的uPEn,结果显示两种形式均能实现基因小片段的精准敲入。随后,团队将RNA形式的uPEn注射至小鼠受精卵中,成功在脂肪代谢相关基因Pparg(γ2)的上游插入优化Kozak序列,获得了可稳定遗传的编辑小鼠(founder)。纯合小鼠的F2代细胞中,PPARγ2蛋白表达显著上调,这一发现证实了uPEn在基因表达调控中的应用价值。

接下来,研究人员在湖羊受精卵中用全长或拆分uPEn,分别针对PPARG基因进行Kozak基序敲入,同时靶向敲除MSTN基因。基因型分析结果显示,uPEn在PPARG处有效地敲入了Kozak基序(8/15羔羊,每只编辑羔羊的正确编辑率的中位数为50.11%),并且6只羔羊同时达成了双基因编辑(6/15),进一步证实了uPEn工具在多位点基因编辑中的强大灵活性。

此次研究成功获得了双基因敲入/敲除的湖羊,为进一步探索基因编辑对产肉量和肉质性状的影响奠定了基础。这些研究成果表明,uPEn在畜牧业种质创新中的巨大潜力,为精准育种提供了全新工具。后期研究有待进一步降低uPEn核酸酶活性所导致的部分非准确编辑以及优化其编辑保真性。未来,基因编辑技术的持续发展将进一步推动精准育种和农业生产,为全球粮食安全和畜牧业可持续发展提供有力支持。

万象城awcsport官网为第一署名单位和通讯单位,万象城awcsport官网动物科技学院硕士研究生冒魏佳和南京大学医学院模式所博士研究生王佩为该研究的共同第一作者,万永杰教授(万象城awcsport官网)、刘江怀教授(南京大学)、张艳丽教授(万象城awcsport官网)为共同通讯作者。该研究得到了万象城awcsport官网动物科技学院王锋教授、浙江大学医学院黄兴许教授、之江实验室研究专家娄鑫、硕士生周磊、博士生李东旭、博士生李向阳的参与支持。此外,研究还得到了国家重点研发计划(2021YFF1000700和2019YFA0802802)和国家自然科学基金(32172735)的资助。该技术已申请国家发明专利(申请号:202410315649.6)。
原文链接:https://doi.org/10.1093/procel/pwaf006
阅读次数:630
【 转载本网文章请注明出处 】